《淄博市2018年冬季清洁取暖实施方案》印发实施 计划改
昨日,《淄博市2018年冬季清洁取暖实施方案》印发实施。《方案》要求,到今年年底,全市农村幼儿园、中小学、卫生室、养老院等公共场所和农村新型社区全部实现清洁取暖。
昨日,《淄博市2018年冬季清洁取暖实施方案》印发实施。《方案》要求,到今年年底,全市农村幼儿园、中小学、卫生室、养老院等公共场所和农村新型社区全部实现清洁取暖。近年来,环境污染加剧,清洁能源、环境保护等问题逐渐提上日程。为贯彻落实国家关于大气污染防治的一系列决策部署,解决老百姓对生活环境、生活质量日益升高要求,在2017年淄博市已完成清洁取暖改造11.3万户的基础上,2018年继而确定了16.7万户的改造目标,其中城区6.49万户,农村地区10.21万户。
在实施时间上,《方案》要求各区县要力争在采暖季前完成采暖设备的调试工作。
在冬季清洁取暖工作的具体实施方面,淄博市公用事业管理局积极推进区域间供热管网的互联互通和热源的共享共用,因地制宜采取集中供热、气代煤电代煤、可再生能源供暖、工业余热供暖等多种方式,大力推进多元清洁取暖方式融合化发展。
《方案》制定了相应补贴政策来保障清洁取暖改造任务顺利完成,分为三类补贴标准:
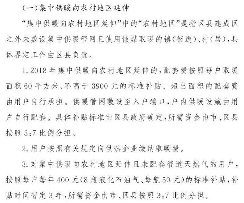
( 一)集中供暖向农村地区延伸

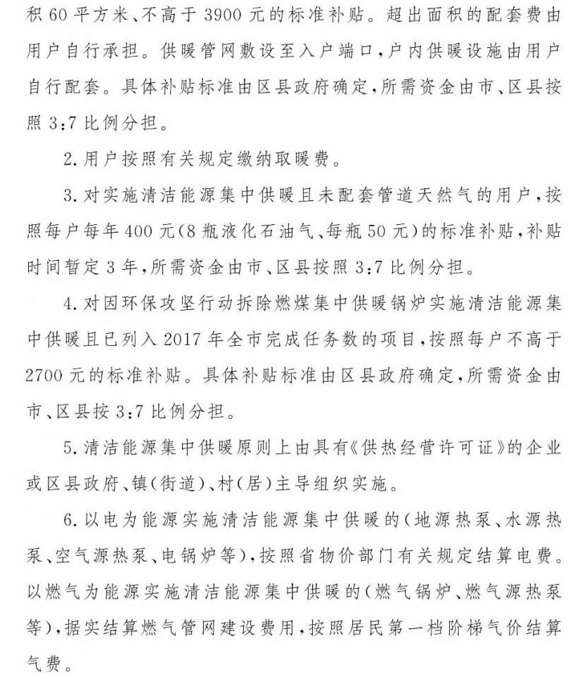
(二)清洁能源集中供暖


(三)分户式气代煤电代煤工程







